皇氏集团遵义乳业有限公司
首页
Home
鲜生活
Nav
鲜牧场
Nav
鲜品牌
Nav
鲜成长
Nav
鲜动态
Nav
明星单品
低温产品
常温产品
企业介绍
红色遵乳
公益活动
联系我们
生产工艺
优质奶源
销售网络
公司新闻
行业动态
领导关怀
招兵买马
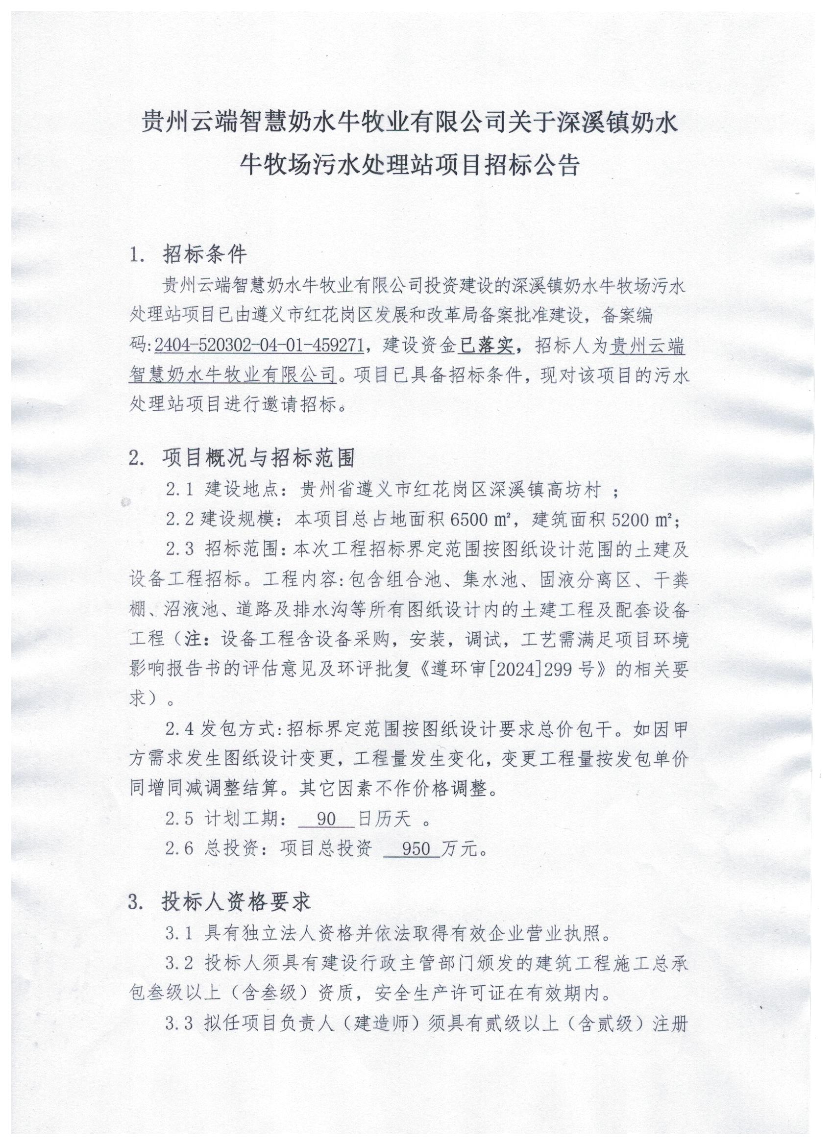
贵州云端智慧奶水牛牧业有限公司关于深溪镇奶水牛牧场污水处理站项目招标公告
发表时间:2024-11-05 09:09
上一篇
贵州云端智慧奶水牛牧业有限公司关于红花岗区奶业生产能力整区推进项目设备工程招标公告
下一篇
贵州云端智慧奶水牛牧业有限公司关于红花岗区奶业生产能力整区推进项目土建工程招标公告
分享到:
线上订奶
皇氏集团遵义乳业有限公司
鲜动态
©2021 皇氏集团遵义乳业有限公司 版权所有
©2021 皇氏集团遵义乳业有限公司 版权所有